新型DNA修饰:5fC,5caC新修饰亮相Cell; 云序客户6mA修饰研究登顶Circulation(IF=30.5)!

1
5mC/5hmC修饰:《MedComm》IF=10.7丨云序用户发现5-羟甲基胞嘧啶(5-hmC)DNA修饰驱动心血管衰老新机制
2
3
4
5mC & m5C修饰:客户文章|1区,m5C RNA甲基化测序&5mC DNA甲基化测序助力番茄果实成熟机制研究
引 言

DNA修饰作为表观遗传调控的核心调控载体,以其动态可逆性及不改变DNA碱基序列即可调控细胞生物学功能的核心特性,始终是表观遗传学领域的研究热点。从经典的5-甲基胞嘧啶(5mC),5-羟甲基胞嘧啶(5hmC),到近年来逐步受到关注的5-甲酰基胞嘧啶(5fC)、5-羧基胞嘧啶(5caC)及N6-甲基腺嘌呤(6mA)等新型修饰类型,各类修饰的发现与功能解析均为揭示生命活动调控机制提供了关键视角。其中,5fC与5caC作为5mC的重要氧化衍生物,在胚胎发育的细胞分化编程、干细胞多能性维持等关键生理过程中发挥着“表观遗传开关”的核心调控作用;6mA修饰则突破了“仅存在于原核生物中”的传统认知,其在真核生物肿瘤发生发展、衰老进程及物种进化适应等场景中的调控功能,已成为科研工作者的重点探索方向。
本期我们将聚焦DNA修饰这一表观遗传核心领域,通过解析顶刊中的DNA新型修饰以及总结云序生物客户在该领域的研究成果,带大家深入解析5mC、5fC、5caC、6mA等关键修饰的生物学功能,同时揭秘云序生物DNA修饰测序技术如何为科研团队的研究提供坚实支撑。
云序生物DNA修饰产品线
云序生物DNA修饰测序核心产品包括针对5mC、5hmC、6mA、O8G、5fC、5caC等修饰的特异性抗体富集测序技术,以及单碱基5mC修饰测序EM-seq(无需重亚硫酸盐处理,实现单碱基分辨率精准检测)。
| DNA修饰组 | |
|
|
|
|
|
|
|
|
|
超越经典:6mA/5fC/5caC新修饰引领前沿
高分突破!云序客户6mA 修饰研究新发现
来自空军军医大学西京医院的云序客户在Circulation上发表的“Rectifying METTL4-Mediated N6-Methyladenine Excess in Mitochondrial DNA Alleviates Heart Failure”研究基于6mA DNA修饰测序MeDIP-Seq揭示mtDNA 6mA修饰和相应的甲基转移酶 METTL4在线粒体功能障碍和心力衰竭 (HF)发病机制中的关键作用。靶向抑制METTL4以纠正mtDNA 6mA过量成为开发以线粒体为重点的HF干预措施的一种有前途的策略。

-
背景
心肌线粒体功能障碍是心力衰竭(HF)发病机制的基础,但恢复心肌线粒体功能的治疗选择很少。线粒体 DNA(mtDNA)的表观遗传修饰,例如甲基化,在调节线粒体稳态中起着关键作用。最近的研究扩展了对线粒体表观遗传修饰的理解,揭示了线粒体DNA中的脱氧腺苷可以通过 METTL4甲基化成N6-甲基腺嘌呤(6mA),表明 6mA是 mtDNA 中除 5mC 之外的另一种甲基化类型。 线粒体DNA甲基化对线粒体功能的影响是深远的,特别是因为它们与各种疾病的发病机制有关。 尽管取得了重大进展,但线粒体DNA甲基化在线粒体生物学中的具体作用及其对心脏健康和疾病的影响仍然是有限的了解领域。研究者们通过研究线粒体DNA甲基化在心衰发病机制中的作用及其治疗潜力。
-
研究发现
核心现象发现:心力衰竭伴随心肌细胞mtDNA 6mA修饰的特异性升高
研究团队通过建立非缺血性及缺血性小鼠心力衰竭模型,并对分离自成年心肌细胞的mtDNA进行超高效液相色谱-串联质谱(LC-MS/MS)分析,实现了对DNA修饰的精准定量。数据显示,衰竭心肌细胞中mtDNA的6mA修饰水平呈现3至5倍的显著升高,而5mC修饰水平未发生显著改变。这一发现表明,mtDNA 6mA修饰是响应心脏压力应激的特异性表观遗传标记,与心力衰竭的病理过程紧密相关。

LC-MS/MS表明6mA 含量的增加代表着成年小鼠心肌细胞衰竭时线粒体 DNA的表观遗传改变
关键酶鉴定:METTL4被证实为线粒体定位的6mA甲基转移酶
为探究6mA修饰的上游催化机制,研究聚焦于甲基转移酶METTL4。通过亚细胞蛋白质印迹与免疫荧光共定位分析,证实在成年心肌细胞中,METTL4主要定位于线粒体。在分子层面,METTL4的mRNA与蛋白表达水平在心脏产后成熟过程中下调,而在心力衰竭时被重新激活,其表达动态与mtDNA 6mA丰度的变化趋势高度一致。在人类扩张型心肌病心力衰竭样本中也观察到METTL4的上调与mtDNA 6mA的积累,进一步验证了该通路的临床相关性。

METTL4的蛋白表达水平和免疫荧光染色结果
机制解析:MeDIP-Seq揭示METTL4 通过催化mtDNA启动子区域中的 6mA 抑制转录复合物组装和mtDNA转录
为阐明6mA修饰影响线粒体功能的具体分子机制,研究人员采用了6mA-MeDIP-Seq,甲基化DNA免疫共沉淀测序技术。MeDIP-Seq分析结果显示,6mA修饰非均匀地显著富集于mtDNA的D-loop区,该区域包含线粒体基因组的重链与轻链启动子。这一关键定位提示6mA修饰可能直接作用于转录起始这一核心调控环节。为验证此假说,研究人员通过ChIP实验证实,甲基转移酶METTL4可直接结合于mtDNA启动子区域,且其结合强度在METTL4过表达时显著增强。更重要的是,当METTL4催化的6mA修饰水平升高后,后续的ChIP分析显示转录因子TFAM和RNA聚合酶POLRMT在相同启动子区域的占据显著减少,表明6mA修饰通过空间位阻或构象改变物理性地阻碍了转录起始复合物的组装。

MeDIP&ChIP证明METTL4蛋白与mtDNA启动子区域之间的相互作用
后续的机制探索证实,甲基转移酶METTL4可直接结合于mtDNA启动子区域,而其催化产生的高水平6mA修饰则会物理性地阻碍转录起始复合物(包括TFAM和POLRMT)在该区域的正常组装,从而直接抑制转录的启动。通过制备一种携带小鼠METTL4基因突变型Ad-METTL4(D286A/W289A)的腺病毒载体:该突变体虽能正常结合mtDNA启动子,但因无法催化生成6mA,故完全丧失了抑制转录复合物组装及下游基因表达的能力。这些结果表明了METTL4是通过其酶活性催化mtDNA启动子区产生6mA修饰,进而特异性抑制转录起始复合物的组装,最终导致线粒体基因组转录停滞和功能衰竭。这一精确机制的解析为后续靶向干预提供了理论基础。

携带小鼠METTL4基因突变型Ad-METTL4(D286A/W289A)的突变体保留了与线粒体DNA启动子结合的能力,但没有诱导线粒体DNA6mA升高
上游调控通路:转录因子p53直接调控METTL4的应激性表达
研究进一步揭示了阐明了心力衰竭应激下调控METTL4表达的上游分子通路,揭示了转录因子p53可直接结合于METTL4基因启动子并驱动其转录。通守的p53反应元件。染色质免疫共沉淀实验(ChIP)证实p53能够直接结合于此位点,且在p53过表达时结合增强。双荧光素酶报告基因实验进一步证明,p53以剂量依赖方式激活Mettl4启动子转录,而缺失p53结合元件的启动子则完全丧失响应能力。在成年小鼠心肌细胞中,AngII/PE应激刺激增强p53与METTL4启动子的结合,并诱导METTL4表达上调,此过程可被p53抑制剂Pifithrin-α完全阻断。另外,p53基因敲除小鼠的心肌细胞在AngII/PE刺激下完全丧失诱导METTL4表达的能力。反之,使用p53激动剂Nutlin-3a直接激活p53通路,足以模拟心力衰竭应激,引起METTL4表达上调和mtDNA 6mA水平升高。这些发现完整揭示了在心力衰竭背景下,p53作为关键应激传感器直接转录激活Mettl4基因,从而启动后续线粒体表观遗传重编程的分子路径,确立了一个从细胞核到线粒体的跨细胞器调控轴。

p53在心力衰竭诱发应激时调节成年小鼠心肌细胞中的METTL4基因转录
治疗潜力验证:干预METTL4可预防并治疗心力衰竭
基因敲除的预防效应:构建了心肌细胞特异性METTL4基因敲除小鼠模型发现在压力负荷诱导下,基因缺失能够完全阻止mtDNA 6mA修饰的异常升高,显著保护线粒体呼吸功能与电子传递链复合物活性,有效延缓心力衰竭进程。

阻止线粒体 DNA 的转录会抵消因 METTL4 缺失而产生的线粒体功能增强现象
基因沉默的治疗效应:在已确立心力衰竭的小鼠模型中,通过AAV9载体递送靶向METTL4的shRNA,能够有效逆转心脏收缩功能障碍、病理性重构及线粒体缺陷。此治疗效果在非缺血性与缺血性心力衰竭模型,以及在雄性和雌性小鼠中均得到证实,凸显了其广谱适用性且强大的治疗潜力。

在心肌细胞中抑制 METTL4 蛋白的表达能够使患有原发性缺血性心力衰竭的雄性小鼠产生治疗效果
Cell 顶刊支持5fC/5caC DIP-seq
5-甲酰基胞嘧啶(5fC)、5-羧基胞嘧啶(5caC)作为5mC的重要氧化衍生物,在胚胎发育的细胞分化编程、干细胞多能性维持等关键生理过程中发挥着“表观遗传开关”的核心调控作用。云序生物结合 Cell 等顶刊对其在胚胎发育、干细胞分化调控的证实推出免疫沉淀富集与测序(MeDIP-seq)技术,该技术依托高亲和力、高特异性的抗体,实现对目标修饰的高效捕获与精准定位,能够系统识别全基因组范围内5fC/5caC的分布模式,具备卓越的特异性与灵敏度,为解析这些低丰度新修饰的生物学功能奠定了方法学基础。
5fC DNA甲酰基胞嘧啶测序 5-甲酰基胞嘧啶(5fC)是一种重要的DNA修饰,作为DNA去甲基化过程中的关键中间产物,常被称为“第七碱基”。研究表明,5fC在生物体内具有稳定性,并在表观遗传调控中发挥着重要作用,尤其在基因表达调控方面。此外,5fC在增强子区域高度富集,提示其可能参与增强子活性的调控。云序生物提供的5fC DNA甲酰基胞嘧啶测序(5fC DIP-Seq)服务,将DNA免疫共沉淀技术与高通量测序技术相结合,能够帮助科研人员快速且系统地获取全基因组范围内的5fC修饰图谱,为表观遗传学研究提供有力支持。
-
5fC被证实为合子基因重编程中RNA Pol III的的一种激活型表观遗传标记(Parasyraki E, Mallick M, Hatch V, et al. ;Cell)

2024年10月17日发表于 Cell 的研究“5-Formylcytosine is an activating epigenetic mark for RNA Pol III during zygotic reprogramming”揭示了DNA主动去甲基化中间产物5fC在胚胎早期发育中的关键指令性功能。该研究发现,在斑马鱼和小鼠胚胎合子基因组激活时期,细胞核内会短暂形成一个富含5fC的染色中心,该结构被鉴定为与RNA聚合酶III转录相关的核仁周围区。在斑马鱼胚胎中,5fC特异性地高度富集于在ZGA时期被激活的Pol III靶基因上,尤其是卵母细胞型的串联排列tRNA基因。通过操纵Tet和Tdg酶,研究证明5fC作为一种调控性标记,对于招募Pol III以及促进tRNA的表达是必需的。相应地,在体内对tRNA转基因进行5fC修饰能增强其表达。这些结果确立了5fC在合子重编程过程中作为激活Pol III基因表达的表观遗传标记的重要生理角色。

5caC DNA羧基胞嘧啶测序 5-羧基胞嘧啶(5caC)是一种DNA修饰,是DNA去甲基化过程中的关键中间产物之一。在这一过程中5-甲基胞嘧啶(5mC)首先被TET蛋白氧化成5-羟甲基胞嘧啶(5hmC),然后进一步氧化生成5-甲酰基胞嘧啶(5fC)和5-羧基胞嘧啶(5caC)。DNA甲基化和去甲基化的动态平衡对于基因表达的调控至关重要。5caC作为平衡中的一环,参与调节基因的表达和沉默,影响生物体的发育和功能。云序生物提供5caC DNA羧基胞嘧啶测序(5caC DIP-Seq)服务,通过将DNA免疫共沉淀技术与高通量测序技术相结合,能够帮助客户快速且系统的获取全基因组范围内的5caC修饰图谱。
-
5mC/5hmC/5fC/5caC DIP-Seq揭示胚胎干细胞中5fC与5caC的积累依赖于TET-TDG平衡

“Genome-wide analysis reveals TET- and TDG-dependent 5-methylcytosine oxidation dynamics”这篇Cell. Author manuscript通过全基因组分析,揭示了哺乳动物细胞中TET和TDG依赖的5mC迭代氧化动力学。研究利用修饰特异性抗体,在野生型和Tdg缺陷型小鼠胚胎干细胞中绘制了5hmC、5fC和5caC的全基因组分布图谱。结果显示,在野生型胚胎干细胞中,5fC和5caC仅能在主要卫星重复序列区域积累至可检测水平,而在非重复序列位点则难以检测。与之形成鲜明对比的是,敲除Tdg会导致5fC和5caC在大量近端和远端基因调控元件处显著积累。这些发现首次在基因组层面提供了迭代式5mC氧化的动态视图,并证明TET/TDG依赖的主动去甲基化过程在哺乳动物基因组中广泛存在。


5mC/5hmC云序客户研究集锦
作为DNA甲基化修饰家族中最早被发现、研究最为系统的核心成员,5-甲基胞嘧啶(5mC)及其氧化衍生物5-羟甲基胞嘧啶(5hmC)不仅是表观遗传调控网络的核心组成部分,更被证实是细胞命运决定、组织分化及疾病发生发展的关键调控因子,其研究价值贯穿基础科研与临床转化领域。研究团队依托适用于全基因组范围筛查的5mC/5hmC IP类富集测序技术,以及可实现单碱基分辨率精准定位的5mC/5hmC-EM-seq技术,从多维度揭示修饰水平与基因表达的关联性;也聚焦关键功能基因的位点特异性修饰调控机制。
云序客户DNA修饰测序文章列表
丰富的产品线为科研团队提供了精准有效的技术支持,助力客户在6mA、5mC、5hmC修饰领域产出多篇高质量研究成果,我们精选代表性客户研究,重点解析其中的核心发现与学术价值,为领域内研究提供参考。

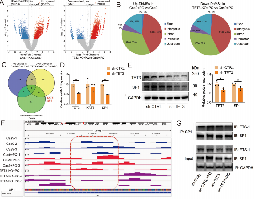
云序客户案例一:TET3通过DNA 5-羟甲基化(5hmC)介导的SP1表达促进心血管衰老

2024年11月6日云序客户在 MedComm发表了一项研究“Tet Methylcytosine Dioxygenase 3 Promotes Cardiovascular Senescence by DNA 5‐Hydroxymethylcytosine‐Mediated Sp1 Transcription Factor Expression”揭示了TET3是驱动心血管细胞衰老的关键表观遗传调控因子。该研究发现在衰老的内皮细胞和衰老小鼠心血管系统中,TET3的表达和其催化的DNA 5-羟甲基胞嘧啶(5-hmC)水平均显著升高。机制上,TET3通过提升SP1转录因子基因上的5-hmC修饰来上调SP1表达,进而SP1与ETS1协同作用,共同增强p53的表达,最终推动细胞衰老进程。此外,研究还发现p53能够反过来正反馈增强TET3和5-hmC水平,形成一个促进衰老的放大环路。这些发现阐明了TET3/5-hmC/SP1/p53信号轴在心血管衰老中的核心作用。

基于 hMeDIP-seq 的 TET3 基因敲除/百草枯处理的人脐静脉内皮细胞(HUVECs)中全基因组 5-hmC 总分布的变化
云序客户案例二:叶酸缺乏通过异常DNA去甲基化激活Shh通路导致神经管缺陷

在Frontiers in Genetics发表的“Abnormal transcriptome-wide DNA demethylation induced by folate deficiency causes neural tube defects”这项揭示叶酸缺乏导致神经管缺陷新机制的研究中,5mC MeDIP-seq与5hmC MeDIP-seq结合qPCR验证的技术组合发挥了核心作用。研究人员利用这些关键技术精准绘制了叶酸缺乏下小鼠胚胎干细胞的全基因组DNA甲基化图谱,首次发现胚胎出现了异常的转录组范围DNA去甲基化,具体表现为转录起始位点(TSS)的5hmC修饰增多而5mC减少。这种由去甲基化酶Tet1驱动的表观遗传重编程,进一步通过招募增强子标记H3K27ac至Shh通路基因,从而异常激活了Shh信号通路。该机制在母体低叶酸水平的胎鼠模型中得到证实,qPCR分析同样检测到Shh靶基因及Tet1的上调。综上所述,本研究通过5mC/5hmC MeDIP-seq+qPCR这一强有力的技术路径,阐明了叶酸缺乏通过促进Tet1介导的DNA去甲基化,进而异常激活Shh通路最终导致神经管闭合异常的深层分子机制,为理解叶酸预防出生缺陷的生物学过程提供了坚实的表观遗传学证据。

MeDIP 和 hMeDIP 测序检测在FA (0 mg/L) vs. FA (4 mg/L) mESC中 5mC 和 5hmC 的基因组分布情况
云序客户案例三:DNA与RNA甲基化分析揭示番茄果实成熟调控新机制

2022年8月25日发表于 The Plant Journal 的研究“DNA and coding/non-coding RNA methylation analysis provide insights into tomato fruit ripening”通过多组学联合分析,深入探究了表观遗传调控在番茄果实成熟中的作用。该研究利用5mC MeDIP-seq和m5C MeRIP-seq等技术,系统描绘了番茄果实成熟过程中的DNA甲基化(5mC)和RNA甲基化(m5C)图谱。研究发现,在正常果实中,多个与胁迫响应(如STPK、WRKY40)和细胞壁代谢(如PG、EXP-B1)相关的mRNA其m5C水平随成熟而增加。在Nr突变体中,也鉴定出与成熟相关的m5C修饰mRNA。研究还发现,5mC甲基化变化与基因表达差异存在关联,许多差异表达基因的差异甲基化区域编码了与乙烯生物合成和信号转导(如ACO5, ACS7, EIN3, EBF1)相关的关键转录因子和酶。这些发现共同揭示了DNA和RNA甲基化在精确调控番茄果实成熟网络中的关键作用,为理解果实发育和改善采后特性提供了新的表观遗传学见解。

Br+6与MG组中AC果实番茄DNA中的内部5mC位点
云序客户案例四:基于ctDNA全基因组甲基化分析构建复发性胶质母细胞瘤诊断与预后模型

2023年3月15日发表于 Heliyon 的研究“Genome-wide methylation analysis of circulating tumor DNA: A new biomarker for recurrent glioblastoma”为复发性胶质母细胞瘤(GBM)的生物标志物开发提供了新思路。该研究通过ctDNA甲基化测序技术,对复发性GBM患者的脑脊液(CSF)循环肿瘤DNA进行了全基因组甲基化图谱分析,并与肿瘤组织的转录组谱进行关联。通过结合中国脑胶质瘤基因组图谱(CGGA)和GEO数据库的数据,研究人员对差异甲基化区域和差异表达基因进行了Lasso回归和多因素Cox分析,最终筛选出8个核心基因。基于这8个基因构建的诊断模型(AUC = 0.944)和预后预测模型(3年生存期,AUC = 0.876)均表现出极高的准确性。这项研究成功鉴定出一组可用于复发性GBM诊断和预后评估的新型生物标志物,为该疾病的临床管理提供了有力的工具。

脑脊液ctDNA甲基化富集峰的长度分布和区域分布
云序小结
无论是高分突破还是特色探索,这些研究成果的背后,都离不开精准、高效的DNA修饰检测技术支撑。我们的核心技术优势体现在:
1. 一站式服务:
客户只需要提供细胞、组织或者样本的基因组DNA,云序生物为您完成从修饰DNA片段富集、文库构建、上机测序、数据分析等整套服务流程。
2. 修饰类型覆盖:
可实现5mC、5hmC、6mA、O8G、5fC、5caC等多种DNA修饰的精准检测,满足不同研究需求。
3. 优化的实验流程:
DNA免疫共沉淀实验的富集效率是决定数据质量的关键,云序生物DIP实验采用特异性强的抗体和精心优化的实验流程,因此具有极高的效率和特异性。
4. 严格的质控:
云序生物对DNA免疫共沉淀的各个关键步骤进行严格的质控,全程监控实验质量,确保客户得到优质的数据。
5. 专业的生物信息学分析:
云序生物具有专业的生物信息学团队,能够满足客户的各类深入数据分析需求。
相关推荐产品
云序生物基于高特异性抗体,通过DNA甲基化/羟甲基化免疫共沉淀(MeDIP/hMeDIP)高效富集基因组甲基化/羟甲基化片段,结合高通量测序技术,实现全基因组甲基化/羟甲基化修饰的无偏性检测。云序提供一站式全流程服务,从实验设计、样本处理(细胞/组织/体液/FFPE样本)、MeDIP/hMeDIP富集、文库构建、测序到生信分析全程覆盖。助力客户精准解析甲基化水平的变化,锁定关键表观遗传调控靶点。
产品二:6mA MeDIP-seq
云序生物将成熟的甲基化DNA免疫共沉淀技术(MeDIP-seq)与高通量测序相结合,提供专业的全基因组DNA甲基化测序(MeDIP-seq)。助力客户在基因组范围内全面绘制6mA甲基化图谱,揭示不同样本间甲基化修饰的关键差异区域,精准解析样本差异。依托强大的生物信息学分析平台,我们不仅提供海量、可靠的原始测序数据,更能深度挖掘数据价值,交付可直接用于高水平论文发表的专业分析图表与结果解读,为科学研究提供关键数据支撑。
产品三:5fC/5caC DIP-seq
5fC/5caC DIP-Seq技术基于抗体富集原理,使用特异性的5fC/5caC抗体富集基因组上发生5fC/5caC修饰的DNA片段,然后利用高通量测序技术进行测序分析。该技术能够在全基因组水平上对5fC/5caC修饰区域进行高精度研究,从而比较不同细胞、组织或疾病样本间DNA 5fC/5caC修饰模式的差异。其流程主要包括以下步骤:抽提基因组DNA→DNA片段化→免疫沉淀(特异性5fC/5caC抗体)→洗脱与扩增→文库构建→上机测序→数据处理。
EM-seq 甲基化测序是一种新型的DNA甲基化检测技术。该方法全称Enzymatic methyl-sequencing,是一种利用酶学方法区分 DNA上未甲基化的C和甲基化的5mC(或羟甲基化的5hmC)的实验方法,适用于组织、细胞、体液等样本。在保证 5mC 和 5hmC 在 Illumina 测序中仍被识别为 C 的前提条件下,将未发生修饰的胞嘧啶(C)转化为尿嘧啶(U),并在后续的扩增和测序过程中被识别为胸腺嘧啶(T)。EM-seq 有效弥补了全基因组重亚硫酸盐法测序(WGBS)需要极端反应条件的缺陷,可以广泛应用于包含 ctDNA 在内的微量脆弱 DNA 样品。同时,EM-seq 得到的测序结果与 WGBS 得到的转化序列相同,因此可以使用相同的数据分析流程。运用 EM-seq 技术,仅需低至 10 ng 的 DNA 样品便可进行单碱基精度的全基因组 5mC 修饰测序。
cfDNA是循环体系中的DNA片段,其肿瘤来源部分称为ctDNA,是液体活检与精准医疗的关键。检测其甲基化(5mC)与羟甲基化(5hmC)状态,对癌症早筛、疗效评估及溯源具有重要价值。针对此,云序生物提供多种测序服务:基于抗体富集原理的cfMeDIP-seq和cfhMeDIP-seq法,可分别绘制5mC与5hmC修饰图谱;同时,也提供EM-seq(单碱基酶学甲基化测序)技术,该方法能通过酶促反应更温和、高效地检测甲基化状态,尤其适用于cfDNA/ctDNA等痕量样本。客户仅需提供血浆,血清或体液样本,云序生物为您完成从cfDNA/ctDNA提取,文库制备,上机测序到数据分析整套服务流程。

云序生物提供专业的技术支持服务!您可以通过以下方式联系我们:
1.扫码关注【上海云序生物】公众号,获取更多资讯,也可直接在公众号后台留言咨询;



2.电话咨询:021-64878766,专业团队实时接听,为您解答疑问;
3.访问官网:https://www.cloud-seq.com.cn/,了解更多高通量组学服务详情。
我们期待为您服务!
云序生物特色服务

云序生物介绍
上海云序生物科技有限公司(简称“云序生物”)成立于2015年,坐落于上海漕河泾新兴技术开发区,是国家高新技术企业及ISO9001认证单位。公司以RNA修饰组、表观遗传学与新型时空组学为特色,依托高通量测序、质谱技术、生物信息学等平台,致力于为全球科研与临床用户提供专业、精准、系统性的组学解决方案。云序生物以“技术创新+全链条服务”为核心,通过专利技术应用(如GLORI)、临床微量样本技术优化及单细胞-空间多组学整合能力,持续推动表观遗传与转录组学发展,赋能基础科研与精准医疗。
核心优势与创新技术
一、专利技术与特色平台
1. RNA修饰测序技术
专利授权GLORI技术:获北京大学《Nature Biotechnology》发表的单碱基分辨率m6A测序金标准专利授权,实现RNA甲基化图谱的精准解析。
全面单碱基修饰检测:提供m6A、ac4C、m5C、m7G、m1A、O8G等全类别RNA修饰单碱基测序服务,覆盖修饰研究全维度需求。
2. 环状DNA研究全链条服务
核心资源:独家代理国际知名品牌A&A Bio的环状DNA富集纯化柱,实现环状DNA的高效富集,为环状DNA测序保驾护航。
系统性服务:全面提供Circle-Seq、体液eccDNA测序、体液eccDNA甲基化测序等特色服务。
3. 临床微量样本解决方案
针对血浆、FFPE、微量细胞等珍贵样本,推出高灵敏度表观组与转录组技术,如cfMeDIP-Seq,cfDNA EM-Seq,超微量MeRIP-Seq,绝对定量cfRNA测序等。
4. 表观遗传组综合研究平台
覆盖DNA/RNA互作、染色质开放性、组蛋白修饰全维度,如:
R-loop研究(ssDRIP-Seq、DRIPc-Seq)
蛋白-RNA互作(RIP-Seq、RNA Pull-down-MS)
染色质可及性(ATAC-Seq)
组蛋白修饰 (CUT&Tag、ChIP-Seq)
DNA修饰(MeDIP-Seq、hMeDIP-Seq和EM-Seq)
5. 前沿时空组学技术
提供各类前沿单细胞多组学与空间原位分析技术,如3’/5’端单细胞转录组测序、单细胞BCR/TCR测序、单细胞ATAC-Seq、单细胞组蛋白修饰测序和空间转录组等。

| RNA修饰组 | |
|
|
|
|
|
|
|
|
|
|
|
|
|
|
|
|
|
|
|
|
|
| DNA修饰组 | |
|
|
|
|
|
|
|
|
|
| 表观基因组 | |
|
|
|
|
|
|
|
转录调控组和翻译组 |
|
|
|
|
| 分子互作组 | |
|
|
|
|
|
|
|
|
|
| 转录组 | |
|
|
|
|
|
|
|
|
|
dsRIP-Seq |
|
| 单细胞测序与空间转录组学 | |
| 单细胞转录组测序 | |
|
|
|
| 基因组 | |
|
|
|
|
|
|
|
蛋白组 |
|
| 定量PCR服务 | |
|
|
|


# END #
上海云序生物科技有限公司
电话:021-64878766
Shanghai Cloud-seq Biotech Co.,Ltd.
地址:上海松江莘砖公路518号24号楼4楼