-
外泌体RNA测序技术
外泌体RNA测序产品列表:
技术简介:
外泌体RNA(exRNA)是一类存在于外泌体内部的RNA分子,受到脂质双分子层膜结构的严密保护,在血液、唾液、尿液等复杂体液环境中仍能保持较高稳定性与完整度。与易降解的游离RNA相比,外泌体RNA在样本保存、运输及检测过程中更具可靠性,显著降低了降解带来的偏差,因此在液体活检领域被视为一种极具价值的理想生物标志物。 为助力科研与临床工作者深入探索外泌体RNA在疾病机制、生物标志物筛选及靶向治疗等方面的应用,云序生物推出专业的外泌体RNA测序服务。该服务依托完善的外泌体分离富集流程和高通量测序技术,为客户提供从外泌体提取、RNA质检、文库构建至生物信息分析的一站式解决方案,助力实现更精准的科研发现与临床转化。
外泌体RNA介绍
外泌体(Exosomes)是一类直径约40–100 nm的细胞外囊泡,由细胞内的多泡体与细胞膜融合后释放至胞外环境中。它们广泛存在于血液、唾液、尿液、脑脊液等多种体液中,是细胞间通讯的重要媒介。外泌体具有典型的脂质双分子层结构,不仅能有效保护其内部生物活性分子(如RNA、蛋白质等)免受外界酶解环境的破坏,还通过表面蛋白(如CD9、CD63、CD81、整合素等)参与靶细胞的识别与内容物递送,在调控受体细胞功能中发挥关键作用。
外泌体RNA的种类与功能
外泌体中富集了多种功能性RNA分子,主要包括:
长链非编码RNA(lncRNA):长度大于200 nt,可在表观遗传、转录及转录后水平调控基因表达。如HOTAIR可通过引导染色质修饰复合物,影响肿瘤微环境并促进免疫逃逸;
环状RNA(circRNA):呈闭合环状结构,不易被核酸酶降解,可通过吸附miRNA发挥“分子海绵”作用,间接调控信号通路活性;
微小RNA(miRNA):长度22nt,可通过结合目标mRNA抑制其翻译或促进降解,参与基因表达的转录后调控。例如,miR-21和miR-155在多种肿瘤中高表达,通过抑制抑癌基因促进肿瘤增殖与转移;
信使RNA(mRNA):外泌体中的mRNA可被递送至受体细胞并翻译成功能蛋白,从而实现遗传信息的跨细胞传递。
这些RNA分子在外泌体中保持结构完整性与功能活性,不仅在细胞间通讯中扮演重要角色,更在疾病发生与发展过程中起到关键调控作用。
云序外泌体RNA的应用优势
相较于传统体液活检中游离RNA的易降解、背景复杂等问题,外泌体RNA因其膜保护特性而具备显著优势:
高稳定性:脂质双膜结构可抵抗RNase降解,适用于常温运输及长期样本存储;
高特异性:外泌体RNA来源明确,更能反映来源细胞的生理与病理状态;
功能活性:外泌体RNA可被受体细胞摄取并调控其生物学功能,具有潜在的功能验证价值。
相关产品:
外泌体RNA测序检测到感兴趣的差异外泌体RNA后,可通过RNA pull-down联合质谱分析来寻找其结合的蛋白,分析目标RNA分子如何通过结合蛋白发挥作用。
2.cfRNA测序
cfRNA(Cell-free RNA)是位于细胞外的游离RNA分子,由多种类型的RNA构成。然而cfRNA在血液中含量极低、碎片化严重、且极易降解,对检测技术的灵敏度要求极高。云序生物全面检测样品的cfRNA转录组,并提供最全面、最专业的注释及分析,以帮助客户快速解析转录组,阐明分子功能及作用机制。
实验原理
云序生物采用超速离心法或成熟的商业试剂盒提取外泌体,并通过电镜成像、Western Blot(WB)以及纳米颗粒跟踪分析(NTA)等多种技术手段对提取的外泌体进行系统性鉴定,以确保其形态完整、粒径分布符合标准且标志蛋白表达正确。
在RNA提取阶段,针对不同种类的RNA(包括mRNA、lncRNA、circRNA和miRNA等),我们分别选用相应的商业化试剂盒进行高效提取,以保障RNA的完整性与纯度。随后,根据RNA类型的不同,采用两种建库策略:对于mRNA、lncRNA和circRNA,使用去核糖体链特异性建库方法;对于miRNA,则采用小RNA富集建库方法。这些策略能够显著降低rRNA污染,有效富集目标RNA,最大限度保留真实可靠的RNA分子信息。
完成建库后,样品进行高通量上机测序,并依托严格的生物信息学流程进行数据分析,确保结果准确且可重复,为后续研究提供坚实的数据基础。
外泌体RNA测序实验流程
-
ꁸ 回到顶部
-
ꂅ 021-64878766
-
ꁗ QQ客服
-
ꀥ 微信公众号二维码

-
-
云序用户案例
案例1:外泌体circ_0006896通过与HDAC1的相互作用和限制抗肿瘤免疫促进AML发展
发表时间:2025.1.6
发表期刊:Molecular Cancer
影响因子:27.7
发表单位:山东大学齐鲁医院
急性骨髓性白血病(AML)是一种异质性免疫抑制性肿瘤,以髓系前体细胞异常增殖和分化为特征。该疾病通过操控肿瘤微环境(TME)增强生存与耐药能力,并抑制机体抗肿瘤免疫。近年来研究发现,外泌体作为细胞间通信媒介,通过递送蛋白质、核酸等成分不仅直接促进AML进展,还动态重塑TME以利于白血病发展。其中,外泌体来源的非编码RNA(如CircRNA)可损害T细胞等功能,形成免疫抑制微环境。CircRNA因其稳定和丰度高等特点在递送中具显著优势,但其在AML免疫调控中的潜在价值尚待深入探索。
云序用户山东大学齐鲁医院马道新团队通过外泌体全转录组测序发现,circRNA在AML患者中表达谱显著异常,其中circ_0006896在AML细胞及外泌体中明显上调,且与不良预后和复发相关。功能实验表明,circ_0006896可促进AML细胞增殖、降低化疗敏感性,并削弱过继性T细胞免疫治疗的效果。该研究首次揭示了外泌体circRNA通过表观遗传调控介导AML免疫微环境重塑及T细胞功能衰竭的机制,为AML的免疫治疗提供了新的潜在靶点。
图1 AML 细胞和外泌体中circ_0006896的鉴定和验证
案例2:一种靶向骨骼的工程化外泌体平台,通过递送siRNA来治疗骨质疏松症
原文:A bone-targeted engineered exosome platform delivering siRNA to treat osteoporosis
发表时间:2021.9.17
发表期刊:Bioactive Materials
影响因子:20.3
发表单位:华中科技大学同济医学院附属协和医院
外泌体是细胞分泌的大小为40-100nm的盘状囊泡,广泛分布于人体体液。近年来,关于外泌体的研究越来越受到广泛关注。外泌体中携带有多种蛋白质、脂类、RNA等重要信息。通过高通量技术对外泌体RNA进行测序,可快速高效获得外泌体RNA的全面信息,是疾病诊断和治疗的理想手段。
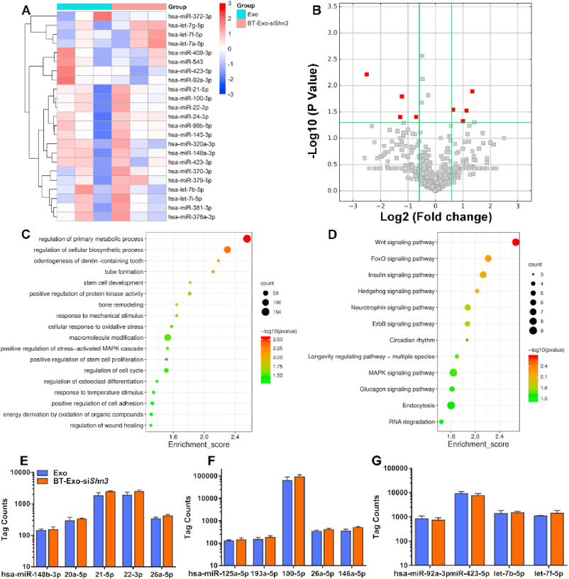
傅德皓教授团队对iPSCs进行诱导培养最终获得iMSCs衍生外泌体,将SDSSD肽结合到外泌体上对其进行骨靶向修饰,构建骨靶向外泌体(BT-Exo),并通过电穿孔技术将small RNA——siShn3转入BT-Exo。为探究骨靶向修饰与电穿孔是否影响外泌体内源miRNA,研究团队对BT-Exo-siShn3与Exo进行了外泌体miRNA测序,结果显示二者均无影响。GO与KEGG分析提示外泌体中Wnt、FoxO和MAPK信号通路与成骨和血管生成密切相关,且多个成骨相关miRNA高表达,提示iMSCs外泌体具有促成骨和改善血管的作用。此外,Exo中高表达成骨miRNA,如Hsa-miR-148b-3p、Hsa-miR-20a-5p、Hsa-miR-21-5p、has-miR-22-3p 和has-miR-26a-5p,这些miRNA可能促进MSCs成骨分化或增强成骨细胞活性。同时,Exo中破骨抑制性miRNA(如has-miR-100-5p、has-miR-125a-5p、has-miR-26a-5p和has-miR-146a-5p)也更丰富,可抑制破骨细胞分化与活性。
图2 BT-Exo-siShn3和Exos的内源性miRNA含量
云序用户部分外泌体相关文章列表
-
云序优势:
1.提供一站式服务
云序具有成熟完善的外泌体RNA相关服务流程。客户只需提供细胞上清、血清血浆等体液,组织或外泌体RNA,云序生物为您完成从外泌体提取、外泌体鉴定、外泌体转录组测序、生信分析到功能验证整套服务流程。
2.UMI技术消除扩增误差:
UMI通过对原始分子进行唯一标记,消除了PCR扩增偏好性,实现对原始分子的准确计数,显著提升外泌体RNA作为分子标志物的定量准确性,彻底消除建库PCR扩增噪声与测序错误干扰。
3.丰富的外泌体测序经验
云序生物作为以高通量测序技术为依托的科研服务公司,拥有丰富的微量样本测序经验,为众多临床与基础科研研究者提供了高质量的科研服务,助力客户发表过31篇外泌体的SCI文章,累积影响因子高达192+。
数据展示(仅供展示 详见demo)
一.分析项目
1.原始数据质控(去接头,去低质量reads),数据产出统计;
2.mRNA分析;
2.1 mRNA识别与注释;
2.2差异mRNA识别与注释;
2.3 差异mRNA GO功能富集分析;
2.4 差异mRNA KEGG通路分析 ;
2.5 Pathway GSEA富集分析
2.6 mRNA聚类图;
2.7 mRNA散点图;
2.8 mRNA火山图;
3.LncRNA分析;
3.1 LncRNA识别与注释;
3.2差异LncRNA识别与注释;
3.3 差异LncRNA临近基因GO功能富集分析;
3.4 差异LncRNA临近基因KEGG通路分析;
3.5差异LncRNA靶基因识别与注释;
3.6 LncRNA聚类图;
3.7 LncRNA散点图;
3.8 LncRNA火山图;
4.circRNA分析;
4.1 circRNA识别与注释;
4.2 差异circRNA识别与注释;
4.3差异circRNA来源基因GO功能富集分析 ;
4.4差异circRNA来源基因KEGG通路分析;
4.5 circRNA-miRNA相互作用预测;
4.6 circRNA聚类图;
4.7 circRNA散点图;
4.8 circRNA火山图;
5.miRNA分析;
5.1 新miRNA预测;
5.2 miRNA识别与注释;
5.3 差异miRNA识别与注释;
5.4 差异miRNA靶基因预测;
5.5 差异miRNA靶基因GO功能富集分析;
5.6 差异miRNA靶基因KEGG通路分析;
5.7 miRNA-靶基因网络图;
5.8 miRNA聚类图;
5.9 miRNA散点图;
5.10 miRNA火山图;
6 IGV数据可视化;
7 按照客户要求对测序数据进行个性化分析。
二.部分数据分析结果示例(以miRNA为例)
1.新miRNA预测
云序生物使用对clean reads进行新miRNA预测,以获得可能的新miRNA,并提供其二级结构和序列的预测结果。
2.差异miRNA鉴定
云序生物利用miRNA在不同样品组间的表达倍数变化(FC, Fold Change)和P值(注:只有每组设置3个或以上生物学重复时才能计算P值,为了结果的准确性,建议每组至少设置3个生物学重复)作为差异miRNA筛选阈值(具体筛选阈值以实际报告为准),筛选不同样品组间的显著性差异表达的miRNA。
3.miRNA靶基因网络图
根据预测得到的miRNA靶基因,利用cytoscape软件绘制miRNA-gene网络图。
4.差异miRNA靶基因的GO和Pathway通路分析 GO分析:
GO为注释基因、基因产物和序列开发了一套结构化的、受控词汇表。云序生物对差异miRNA的靶基因进行GO功能分析,以注释并推测可能参与的功能。 Pathway分析:KEGG PATHWAY是将基因组学、转录组学、蛋白质组学和代谢组学中的分子数据集映射到KEGG通路图上,以进行这些分子的生物学功能解释的过程。云序生物对差异miRNA的靶基因进行通路分析,以注释并推测可能参与的通路。
5.miRNA聚类图
分层聚类揭示了每个样本中不同的miRNA表达谱,可以用于衡量样本或miRNA表达之间的相似性。通常来讲,同组的样品能够聚在一个分枝中。
6.miRNA火山图
快速直观地识别那些变化幅度较大且具有统计学意义的miRNA,同时显示上下调差异miRNA的变化倍数和差异的显著程度。
-
样本要求:
样品类型
细胞上清、血清血浆等体液,组织或外泌体RNA,其他样本类型可电话咨询。
样品量
a) 血清血浆:5 mL(推荐用EDTA 抗凝采血管,不可用肝素抗凝管)
b) 细胞上清:50 mL
c) 尿液:50 mL
d) 脑脊液:30 mL
e) 组织:6 g
f) 外泌体:浓度≥10^9个/mL,50-100 µL
g) 外泌体RNA:>10 ng
样品运输:
a)体液类样品置于50mL离心管中,封口膜封好,避免反复冻融,干冰运输;
b)RNA样品可溶于RNA-free的无菌水中,避免反复冻融,干冰运输。
样品保存:
a)分离外泌体前的样品不能加入任何RNA保护剂(如Trizol,RNA later);
b)外泌体,细胞上清,血清血浆或其他体液临床样品-80℃保存,避免反复冻融;
c)RNA样品可溶于乙醇或RNA-free的超纯水中,-80℃保存,避免反复冻融。
注:具体请联系销售或后台工作人员,查看《云序生物样品采集保存及运输指南》。
技术服务
Technical Service
关于我们
云序生物是国家高新技术企业及ISO9001认证单位,以RNA修饰组、表观遗传组与时空组学为特色,依托高通量测序平台,以“技术创新+全链条服务”为核心,通过专利技术应用(如GLORI)、临床微量样本技术优化及单细胞-空间多组学整合能力,持续推动表观遗传与转录组学发展。
技术服务
